beat365亚洲体育官方网站
beat365亚洲体育官方网站
beat365亚洲体育官方网站

​应届毕业,该把握哪些机会?

浏览:4206 作者: 来源: 时间:2023-08-28 分类:就创服务-就业指南
2023年国考政策解答中,关于2021年2022年普通高校毕业生是否能以应届高校毕业生的身份报考的问题,政策规定国家统一招生的普通高校毕业生离校时和在择业期内国家规定择业期为二年未落实工作单位,其户口档案组织关系仍保留在原毕业学校,或者保留在各级毕业生就业主管部门毕业生就业指导服务中心各级人才交流服务机构和各级公共就业服务机构的毕业生,可按应届高校毕业生对待

        2024届毕业生秋招已开启,新的求职季,升学、就业、考公、考编等就像是摆在毕业生们面前的选项卡,在实现人生目标的岔路口,选择哪一项通关成为不可逃避的问题。但就业形势转变的大环境下,也有部分毕业生脱离“社会时钟”,不再像以前那样顺大潮毕业找工作,而是有更多选择。作为应届毕业生有哪些优势?应届生应该坚持找理想工作还是先有份工作?一起来看看吧。

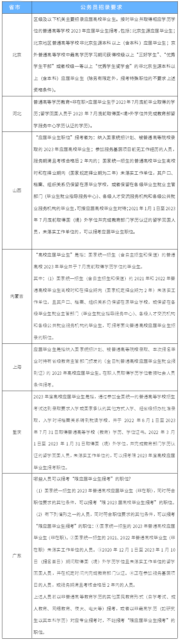
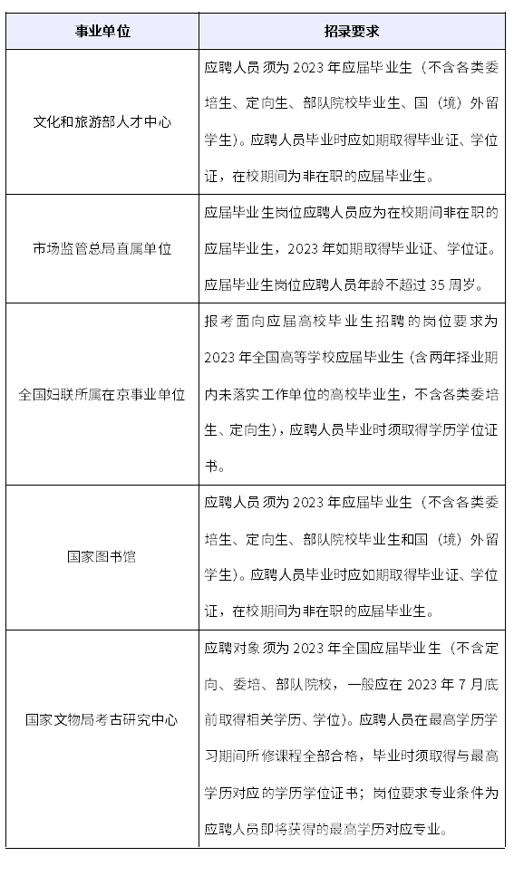
哪些招考对报考者身份有要求?今年7月,福建省明确报考福建省公务员、事业单位、国有企业、央企在闽机构的当年度应届高校毕业生,应届生身份认定相关规定。应届生身份以本人毕业证书落款年度为准,即当年度应届生签订就业协议、劳动合同、缴交社保等均不影响其应届生身份认定;上年度毕业生具有工作经历以及社保缴交记录的,可报考应届生岗位。国考对于应届生身份有明确要求。2023年国考政策解答中,关于2021年、2022年普通高校毕业生是否能以应届高校毕业生的身份报考的问题,政策规定国家统一招生的普通高校毕业生离校时和在择业期内(国家规定择业期为二年)未落实工作单位,其户口、档案、组织关系仍保留在原毕业学校,或者保留在各级毕业生就业主管部门(毕业生就业指导服务中心)、各级人才交流服务机构和各级公共就业服务机构的毕业生,可按应届高校毕业生对待。除了国考相关规定,各地区公务员、事业单位招考等的要求中,是否有“应届毕业生身份报考资格”主要由招考单位界定和审核。根据2023年各地区公务员招录公告,“限应届毕业生报考”的职位,主要要求包括对应届毕业生取得学历学位的时间,以及留学回国毕业生完成学历认证的时间,择业期范围内的普通高校毕业生等。公务员招考还涉及档案接收、落户等相关问题。今年取消报到证后,人社部等五部门印发了招聘录用、落户、档案接收传递等相关规定。高校毕业生和有关单位可通过中国高等教育学生信息网(https://www.chsi.com.cn)查询和验证高校毕业生学历、学位信息。”事业单位招考时间并不固定,面向应届生的招聘,招聘对象多为当年的应届毕业生,且设有年龄限制,不含各类委培生、定向生。有些事业单位对应届毕业生在校期间的经历也有要求,比如未与任何单位存在劳动(录用、聘用)关系、无补考记录、无实际工作单位、未签订劳动合同、未缴纳社会保险等。

2023年各地区公务员招录要求汇总

上下滑动查看↓

20231026xinzeng01 

spacer2023年事业单位招录要求汇总

上下滑动查看↓

20231026xinzeng02 

中国电信2023年度夏季校园招聘截图↓

20231026xinzeng03 

字节跳动2024年校招截图↓

20231026xinzeng04 

企业每年都开展校招,对应届毕业生身份也有要求。在企业校招中,国企和私营企业对应届生身份的要求不同,部分国企招聘应届生范围包括在择业期内的应届毕业生,而私企主要招聘符合毕业年份范围要求的应届毕业生,即“当年应届毕业生”。比如中国电信2023年夏季招聘,面向的2023届及2022届应届毕业生。而作为私营企业字节跳动2024年校招面向2024届应届毕业生,在2023年9月至2024年8月期间毕业,中国大陆以毕业证为准,且最高学历毕业后无全职工作经验。

应届毕业生有哪些优势?参加校招优势毕业前的校园招聘(秋招和春招以及夏招)为应届毕业生提供较好的找工作机会,因此毕业生最佳就业时间大致是毕业期内的半年到一年,这个阶段,无论是央国企还是私企校园招聘规模较大,应届毕业生可以选择的企业范围更广,且拥有求职优势。今年多省市相继明确国有企业责任,规定国企招聘应届生的规模。比如安徽省发布通知,要求国有企业社会招聘人员中应届毕业生的比例不低于50%。贵州也要求国企在年度招聘计划中安排不低于50%的就业岗位面向高校毕业生定向招聘。另外,企业对校招的应聘者要求相对较低,因为应届毕业生普遍没工作经验,这时候更看重的是你的综合能力、主动性和可塑性,另外面向应届生的校招职位种类也较多。但是社招应聘,普遍对工作经验或者工作能力有深度的考察。应届毕业生考公以及参加基层就业项目优势国考、省考以及选调生考试、三支一扶、西部计划等面向符合条件的应届毕业生岗位较多,有些岗位仅限应届毕业生。以国考为例,2023年共计划招录3.71万人,设置2.5万个计划专门招录应届高校毕业生,仅面向应届生招录的人数,由2019年度的39.17%,上升至2023年度的67.4%。应届生考编优势在国务院办公厅发布的《关于优化调整稳就业政策措施全力促发展惠民生的通知》中便提出,稳定机关事业单位岗位规模,挖掘党政机关、事业单位编制存量,统筹自然减员,加大补员力度,稳定招录、招聘高校毕业生规模等要求。今年上半年各地启动的事业单位招聘中,不少地区就特别强调了面向应届生的政策倾斜力度。下半年的事业单位招聘中,多地和单位也针对应届生推出支持政策。事业单位招聘有专门面向应届毕业生的报考岗位。以此次哈尔滨市的事业单位考试为例,在429个招录岗位中仅面向应届毕业生的岗位占到近五分之一。与此同时,不少地区和单位也针对应届生推出支持政策,如吉林省省直事业单位的招聘公告显示,符合岗位资格条件的2023年普通高校应届毕业生报考不受年龄限制。人才落户和毕业补贴许多城市为了长远发展,希望留住和引进人才,出台应届生可直接落户的政策。以上海为例,博士应届生和双一流大学硕士应届生,符合基本申报条件可直接落户。对于未来想要在一二线城市落户的同学来说,如果能够以应届生身份落户,自然是最佳选择。很多市政府、区政府会对前来就业的应届生有各种补贴政策,比如就业补贴、租房补贴、生活补贴等。今年就有许多城市开放租房补贴,如江西南昌设立34个“洪漂驿站”,为异地来昌求职的面向非南昌户籍的应届毕业生,提供7天免费住宿。只要收到面试通知,都可以申请入住。其他省市也有相关租房补贴政策,应届生们可以打电话到当地的人力资源局进行相关咨询。理性进行就业选择应届毕业生数量逐年上升,就业压力激增。受疫情影响的三年,社会经济发展变化明显,每个人都身处复杂多变的“乌卡时代”。随着中央部门及各地出台政策措施,面向高校毕业生挖掘更多的政策性岗位,事业编制、公务员、基层项目等岗位增多。“宇宙的尽头是编制”,涌向央企、国企、公务员、事业编等成为毕业生求职趋势,形成就业求“稳”的就业价值观。很多人都渴望安稳,找工作都想着找一个“铁饭碗”并没有错,但是安于稳定的人在时代的变迁中难免变得越来越脆弱。真正的体制内工作,是否适合每一个人,这是颇有争议的问题。能在体制内晋升迅速的人毕竟是少数,大部分人都困囿于琐碎的基层工作之中。这样看来“体制内”工作,并不是真正意义上的“稳了”,要时刻提醒自己不要温水煮青蛙,不要忘记时刻更新自己,提升自己,要努力保持像在企业工作时那样不停奔跑的状态,走出舒适区,防止躺平,才是给自己最大的稳定。另外,选择到市场化竞争强烈的民营企业或互联网大厂,或许人生拥有了更多体验,也增加了延伸自身价值的更多可能。如果你在未来选择上感到迷茫无助,那么不能一步到位就多走几步,理想的工作应该是长期奋斗的目标,只要坚持总能到达目的地。也可以在短期内先找份工作或者参加一些职业培训和实习项目,明确自己想达到的目标,深入了解行业所需的核心竞争力及完整的上下游产业链,积累人力资本、专业技能、数字化技能、人际沟通能力等,为理想工作打好基础。脱离社会时钟,选择现实意义上的“躺平”,消费时间以寻找人生所向也是另一种形式的前进。纽约时间比加州时间早三个小时,但加州时间并没有变慢。有人22岁就毕业了,但等了五年才找到稳定的工作。有人25岁就当上CEO,却在50岁去世。也有人到50岁才当上CEO,然后活到90岁。每个人本来就有自己的发展时区。身边有些人看似走在你前面,也有些人看似走在你后面,但其实每个人在自己的时区都有自己的步程。风险管理大师纳西姆·尼古拉斯·塔勒布提出在生活中可以采取杠铃策略:一个杠铃的两端比较重,中间比较轻,一端是极度的风险规避,一端是极度的风险偏好。无论是选择求职、参加公招考试或者选择提升学历、延迟毕业,还是脱离社会时钟,选择提升自己或等待机会实现自我。对于应届生来说都像是处在杠铃的两端,风险都会存在。但持续探索、终身学习,让自己的专业度够精深、能力层够多元才是抵御职场风险的根本,只有这样我们才能迎接好各种挑战和机遇。最后,人生不是精密仪器,无论哪种选择,都无关对错。愿每一位同学都能认清方向,找准定位,理性就业。

热点新闻
beat365亚洲体育官方网站